HL🌱数字花园

Home

❯

Sources

❯

Courses

❯

计算机课程学习

❯

操作系统(王道考研)

❯

笔记

❯

2.2 4 FCFS SJF HRRN调度算法

2.2-4-FCFS-SJF-HRRN调度算法

2025年8月31日1分钟阅读

up:: 2.2-3-调度算法的评价指标

学习视频

2.2-4-FCFS-SJF-HRRN调度算法

笔记

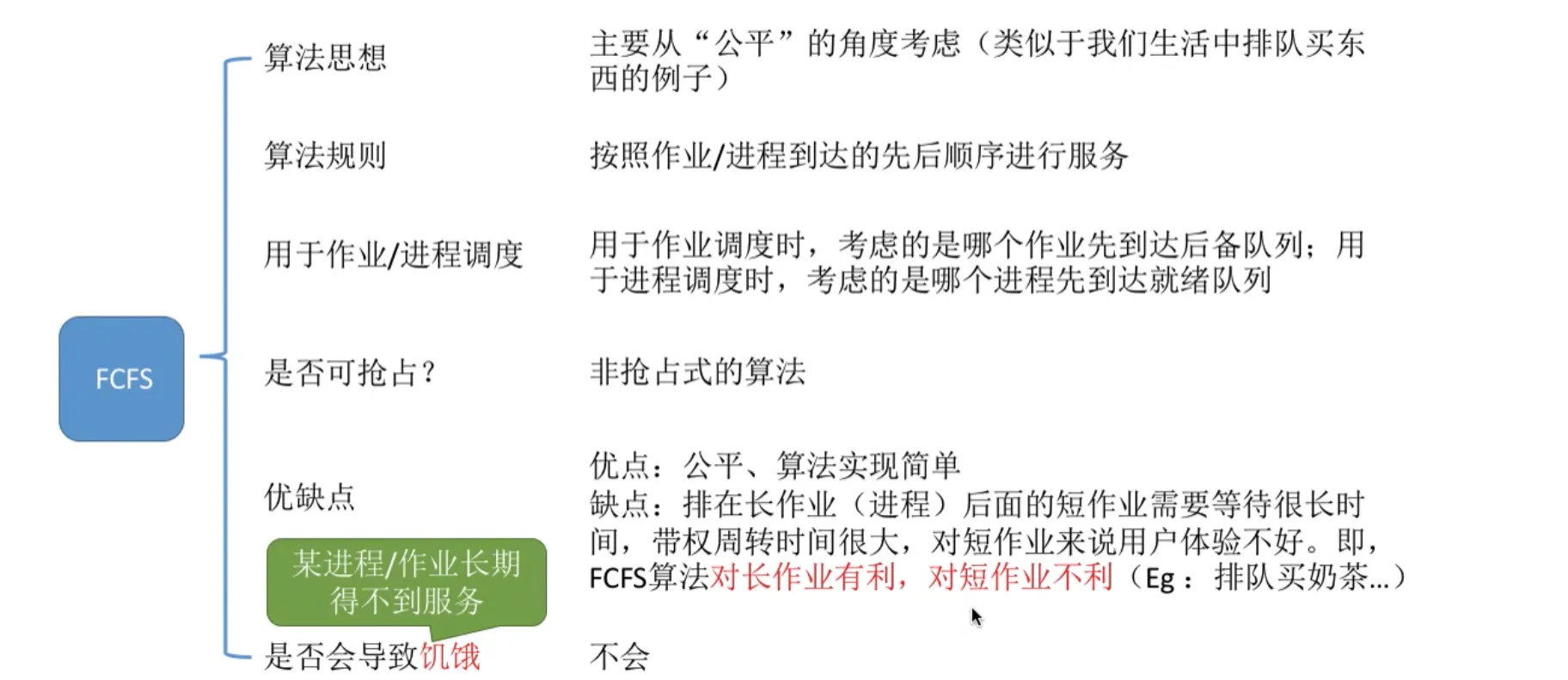
FCFS

SJF

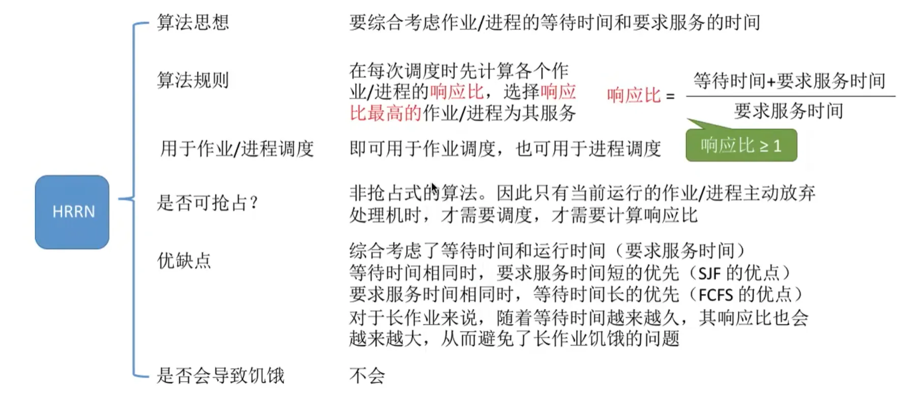
HRRN

总结

Uploading file...fqrtw


关系图谱

  • 学习视频
  • 笔记
  • FCFS
  • SJF
  • HRRN
  • 总结

反向链接

  • 学习清单
  • 2.2-5-调度算法:时间片轮转-优先级-多级反馈队列
  • 📁操作系统笔记

Created with Quartz v4.5.1 © 2025

  • GitHub
  • Discord Community