HL🌱数字花园

Home

❯

Sources

❯

Courses

❯

计算机课程学习

❯

操作系统(王道考研)

❯

笔记

❯

4.1 4 文件的物理结构(下)

4.1-4-文件的物理结构(下)

2026年1月18日1分钟阅读

up:: 4.1-4-文件的物理结构(上)

学习视频

4.1-4-文件的物理结构(下)

笔记

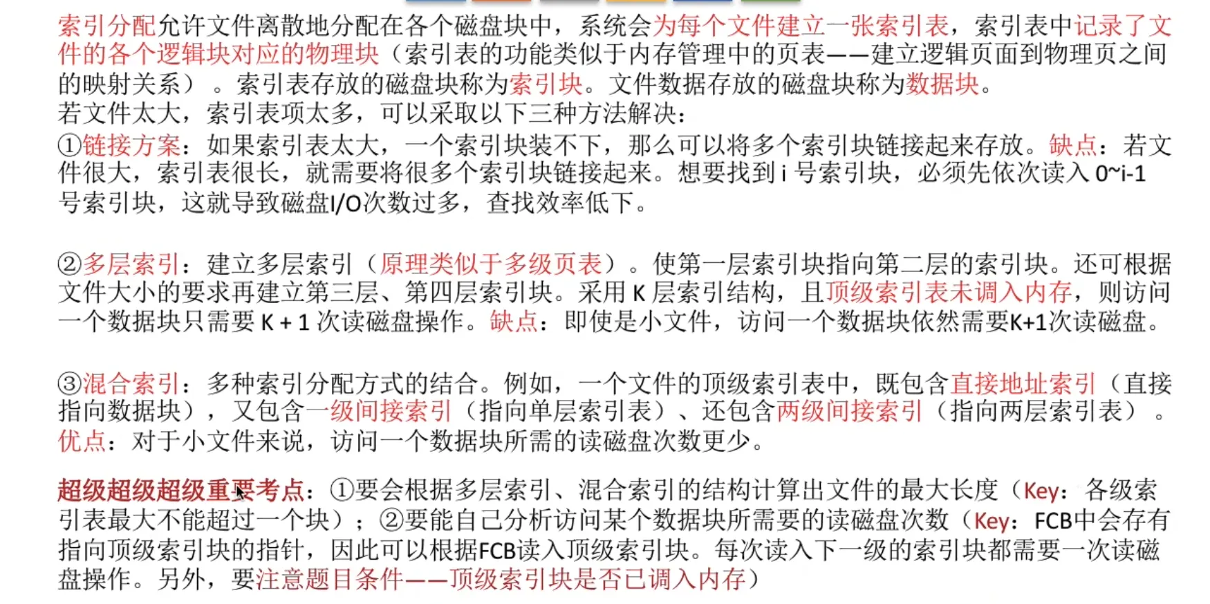
索引分配

链接索引

多层索引

假如要索引的文件很小,1kb,若采用多层索引,也要进行3次读磁盘操作,为了解决这个问题,人们采用了混合索引

混合索引

索引总结

总结


关系图谱

  • 学习视频
  • 笔记
  • 索引分配
  • 链接索引
  • 多层索引
  • 混合索引
  • 索引总结
  • 总结

反向链接

  • 学习清单
  • 4.1-5-文件存储空间管理
  • 📁操作系统笔记

Created with Quartz v4.5.1 © 2026

  • GitHub
  • Discord Community