第六章 总线

【复习提示】
本章的知识点较少,其中总线仲裁及总线操作和定时方式是难点。本章内容通常以选择题的形式出现,特别是系统总线的特点、性能指标、各种仲裁方式的特点、异步定时方式及常见的总线标准和特点等。总线带宽的计算也可能结合其他章节出综合题
在学习本章时,请读者思考以下问题:
-
- 引入总线结构有什么好处?
-
- 引入总线结构会导致什么问题?如何解决?
请读者在学习本章的过程中寻找答案,本章末尾会给出参考答案。

6.1 总线的概述
6.1.1 总线基本概念

3. 总线的特性
- 机械特性:尺寸、形状、管脚数、排列顺序
- 电气特性:传输方向和有效的电平范围
- 功能特性:每根传输线的功能 (地址、数据、控制)
- 时间特性:信号的时序关系
6.1.2 总线的分类



6.1.4 总线的性能指标
总线的性能指标
- 总线的传输周期(总线周期)
- 总线时钟周期
- 总线的工作频率
- 总线的时钟频率
- 总线宽度
- 总线带宽
- 总线复用
- 信号线数

6.2 总线仲裁

6.2.2 分布仲裁方式
特点:不需要中央仲裁器,每个潜在的主模块都有自己的仲裁器和仲裁号,多个仲裁器竞争使用总线。
- 当设备有总线请求时,它们就把各自唯一的仲裁号发送到共享的仲裁总线上
- 每个仲裁器将从仲裁总线上得到的仲裁号与自己的仲裁号进行比较;
- 如果仲裁总线上的号优先级高,则它的总线请求不予响应,并撤销它的仲裁号;
- 最后,获胜者的仲裁号保留在仲裁总线上。
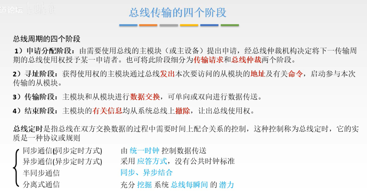
6.3 总线操作和定时

6.4 总线标准
总线标准的基本概念:
-
总线标准是国际上公布或推荐的互连各个模块的标准,它是把各种不同的模块组成计算机系统时必须遵守的规范。按总线标准设计的接口可视为通用接口,在接口的两端,任何一方只需根据总线标准的要求完成自身方面的功能要求,而无须了解对方接口的要求。
-
系统总线标准:ISA、EISA、VESA、PCI、PCI- Express 等。
-
设备总线标准:IDE、AGP、RS-232C、USB、SATA、SCSI、 PCMCIA 等。
-
局部总线标准:在 ISA. 总线和 CPU 总线之间增加的一级总线或管理层,如 PCI、PCI-E、VESA、AGP 等,可以节省系统的总带宽。
-
即插即用 (Plug-and-Play) 的作用是自动配置(低层)计算机中的板卡和其他设备,然后告诉对应的设备都做了什么。把物理设备和软件(设备驱动程序)相配合,并操作设备,在每个设备和它的驱动程序之间建立通信信道
-
热插拔 (hot-plugging 或 Hot Swap) 即带电插拔,热插拔功能就是允许用户在不关闭系统,不切断电源的情况下取出和更换损坏的硬盘、电源或板卡等部件,从而提高了系统对灾难的及时恢复能力、扩展性和灵活性等,例如一些面向高端应用的磁盘镜像系统都可以提供磁盘的热插拔功能。
6.4.1 常见的总线标准

6.5 本章开头提出的问题回答
1) 引入总线结构有什么好处?
-
- 引入总线结构有什么好处? 引入总线结构主要有以下优点 ①简化了系统结构,便于系统设计制造。 ②大大减少了连线数目,便于布线,减小体积,提高系统的可靠性 ③便于接口设计,所有与总线连接的设备均采用类似的接口。 ④便于系统的扩充、更新与灵活配置,易于实现系统的模块化 ⑤便于设备的软件设计,所有接口的软件对不同的接口地址进行操作。 ⑥便于故障诊断和维修,同时也能降低成本。
2) 引入总线会导致什么问题?如何解决?
-
- 引入总线会导致什么问题?如何解决? 引入总线后,总线上的各个设备分时共享同一总线,当总线上多个设备同时要求使用总线时就会导致总线的冲突。为解决多个主设备同时竞争总线控制权的问题,应当采用总线仲裁部件,以某种方式选择一个主设备优先获得总线控制权,只有获得了总线控制权的设备才能开始数据传送。
6.6 常见问题
1. 同一个总线不能既采用同步方式又采用异步方式通信吗?
-
- 同一个总线不能既采用同步方式又采用异步方式通信吗? 半同步通信总线可以。这类总线既保留了同步通信的特点,又能采用异步应答方式连接速度相差较大的设备。通过在异步总线中引入时钟信号,其就绪和应答等信号都在时钟的上升沿或下降沿有效,而不受其他时间的信号干扰。 例如,某个采用半同步方式的总线总是从某个时钟开始,在每个时钟到来时,采样 Wait 信号,若无效,则说明数据未准备好,下个时钟到来时,再采样 Wait 信号,直到检测到有效,再去数据线上取数据。PCI 总线也是一种半同步总线,它的所有事件都在时钟下降沿同步,总线设备在时钟开始的上升沿采样总线信号。
2. 一个总线在某一时刻可以有多对主从设备进行通信吗?
-
- 一个总线在某一时刻可以有多对主从设备进行通信吗? 不可以。在某个总线周期内,总线上只有一个主设备控制总线,选择一个从设备与之进行通信(即一对一的关系),或对所有设备进行广播通信(即一对多的关系)。所以一个总线在某一时刻不能有多对主从设备进行通信,否则会发生数据冲突。