up:: 4.3.5-IPv4地址的应用规划

学习视频

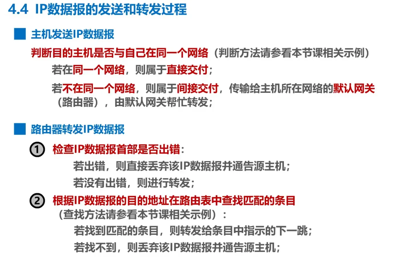
4.4-IP数据报的发送和转发过程

笔记

小结:

说明:

IP数据包转发过程

转发广播

在本网络转发广播

在网络间转发广播

综合上面两种情况。路由器默认不转发广播,但可以自行设置转发广播,可以自己上网查找资料。。。

例题解析