HL🌱数字花园

Home

❯

Sources

❯

Courses

❯

计算机课程学习

❯

计算机网络微课堂(湖科大)

❯

笔记

❯

4.7 IPv4数据报的首部格式

4.7-IPv4数据报的首部格式

2026年1月18日1分钟阅读

up:: 4.6.4-边界网关协议BGP的基本工作原理

学习视频

4.7-IPv4数据报的首部格式

笔记

小结:

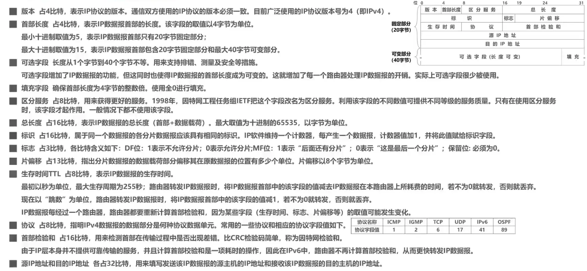
IP数据报格式讲解

首部长度可选字段填充字段

区分服务

总长度与首部长度

标识&&标志&&片偏移

如何进行分片

生存时间TTL

防止IP数据报在网络中永久兜圈

协议字段

首部检验和字段

源IP和目的IP

例题练习


关系图谱

  • 学习视频
  • 笔记
  • IP数据报格式讲解
  • 首部长度可选字段填充字段
  • 区分服务
  • 总长度与首部长度
  • 标识&&标志&&片偏移
  • 生存时间TTL
  • 协议字段
  • 首部检验和字段
  • 源IP和目的IP
  • 例题练习

反向链接

  • 4.8-网际控制报文协议ICMP
  • 📁计算机网络笔记
  • 计算机网络微课堂学习清单

Created with Quartz v4.5.1 © 2026

  • GitHub
  • Discord Community