HL🌱数字花园

Home

❯

Sources

❯

Courses

❯

计算机课程学习

❯

计算机网络微课堂(湖科大)

❯

笔记

❯

5.7 TCP可靠传输的实现

5.7-TCP可靠传输的实现

2026年1月18日1分钟阅读

up:: 5.6-TCP超时重传时间的选择

学习视频

5.7-TCP可靠传输的实现

笔记

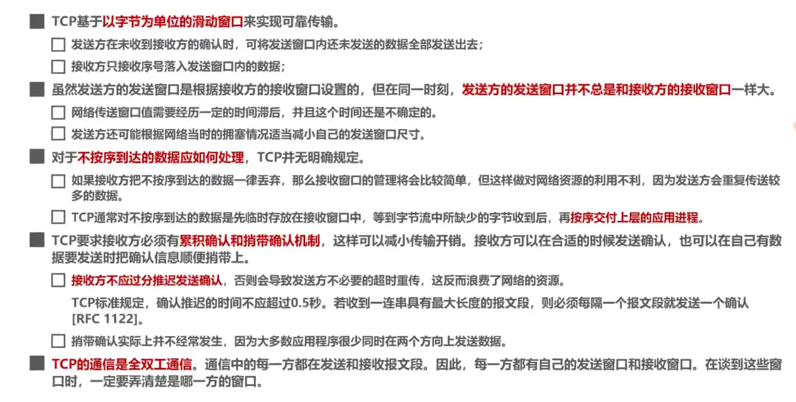
小结:

实现过程

注意

例题讲解


关系图谱

  • 学习视频
  • 笔记
  • 实现过程
  • 注意
  • 例题讲解

反向链接

  • 5.8.1-TCP的运输连接管理—TCP的连接建立
  • 📁计算机网络笔记
  • 计算机网络微课堂学习清单

Created with Quartz v4.5.1 © 2026

  • GitHub
  • Discord Community