组成 Spring 框架的每个模块集合或者模块都可以单独存在, 也可以一个或多个模块联合实现。 每个模 块的组成和功能如下:

核心容器

Spring的核心容器是其他模块建立的基础,有spring-core、spring-beans、spring-context、spring-context-support和spring-expression(Spring表达式语言)等模块组成。

spring-core 模块:提供了框架的基本组成部分,包括控制反转(Inversion of Control,IOC)和依赖注入(Dependency Injection,DI)功能。

spring-beans 模块:提供了BeanFactory,是工厂模式的一个经典实现,Spring将管理对象称为Bean。

spring-context 模块:建立在Core和Beans模块的基础之上,提供一个框架式的对象访问方式,是访问定义和配置的任何对象的媒介。ApplicationContext接口是Context模块的焦点。

spring-context-support 模块:支持整合第三方库到Spring应用程序上下文,特别是用于高速缓存(EhCache、JCache)和任务调度(CommonJ、Quartz)的支持。

Spring-expression 模块:提供了强大的表达式语言去支持运行时查询和操作对象图。这是对JSP2.1规范中规定的统一表达式语言(Unified EL)的扩展。该语言支持设置和获取属性值、属性分配、方法调用、访问数组、集合和索引器的内容、逻辑和算术运算、变量命名以及从Spring的IOC容器中以名称检索对象。它还支持列表投影、选择以及常用的列表聚合。

AOP 和设备支持

由spring-aop、 spring-aspects 和 spring-instrument等 3 个模块组成。

spring-aop 模块:是 Spring 的另一个核心模块,提供了一个符合 AOP 要求的面向切面的编程实现。 作为继 OOP(面向对象编程) 后, 对程序员影响最大的编程思想之一, AOP 极大地开拓了人们对于编程的思路。 在 Spring 中, 以动态代理技术为基础,允许定义方法拦截器和切入点,将代码按照功能进行分离,以便干净地解耦。

spring-aspects 模块:提供了与AspectJ的集成功能,AspectJ是一个功能强大且成熟的AOP框架。

spring-instrument 模块:是 AOP 的一个支援模块, 提供了类植入(Instrumentation)支持和类加载器的实现,可以在特定的应用服务器中使用。主要作用是在 JVM 启用时, 生成一个代理类, 程序员通过代理类在运行时修改类的字节, 从而改变一个类的功能, 实现 AOP 的功能。

数据访问与集成

由 spring-jdbc、spring-orm、spring-oxm、spring-jms 和 spring-tx 等 5 个模块组成。

spring-jdbc 模块:提供了一个JDBC的抽象层,消除了烦琐的JDBC编码和数据库厂商特有的错误代码解析, 用于简化JDBC。主要是提供 JDBC 模板方式、 关系数据库对象化方式、 SimpleJdbc 方式、 事务管理来简化 JDBC 编程, 主要实现类是 JdbcTemplate、 SimpleJdbcTemplate 以及 NamedParameterJdbcTemplate。

spring-orm 模块:是 ORM 框架支持模块, 主要集成 Hibernate, Java Persistence API (JPA) 和Java Data Objects (JDO) 用于资源管理、 数据访问对象(DAO)的实现和事务策略。

spring-oxm 模块:主要提供一个抽象层以支撑 OXM(OXM 是 Object-to-XML-Mapping 的缩写, 它是一个 O/M-mapper, 将 java 对象映射成 XML 数据, 或者将 XML 数据映射成 java 对象) , 例如: JAXB,Castor,XMLBeans,JiBX 和 XStream 等。

spring-jms模块(Java Messaging Service):指Java消息传递服务,包含用于生产和使用消息的功能。自Spring4.1以后,提供了与spring-messaging模块的集成。

spring-tx 模块:事务模块,支持用于实现特殊接口和所有POJO(普通Java对象)类的编程和声明式事务管理。

Web

由spring-websocket、spring-webmvc、spring-web、portlet和spring-webflux模块等 5 个模块组成。

spring-websocket 模块:Spring4.0以后新增的模块,实现双工异步通讯协议,实现了WebSocket和SocketJS,提供Socket通信和web端的推送功能。

spring-webmvc 模块:也称为Web-Servlet模块,包含用于web应用程序的Spring MVC和REST Web Services实现。Spring MVC框架提供了领域模型代码和Web表单之间的清晰分离,并与Spring Framework的所有其他功能集成。

spring-web 模块:提供了基本的Web开发集成功能,包括使用Servlet监听器初始化一个IOC容器以及Web应用上下文,自动载入WebApplicationContext特性的类,Struts集成类、文件上传的支持类、Filter类和大量辅助工具类。

portlet 模块:实现web模块功能的聚合,类似于Servlet模块的功能,提供了Portlet环境下的MVC实现。

spring-webflux 模块:是一个新的非堵塞函数式 Reactive Web 框架, 可以用来建立异步的, 非阻塞,事件驱动的服务, 并且扩展性非常好。

消息(Messaging)

即 spring-messaging 模块。

spring-messaging 是从 Spring4 开始新加入的一个模块, 该模块提供了对消息传递体系结构和协议的支持。

Test

即 spring-test 模块。

spring-test 模块主要为测试提供支持的,支持使用JUnit或TestNG对Spring组件进行单元测试和集成测试。

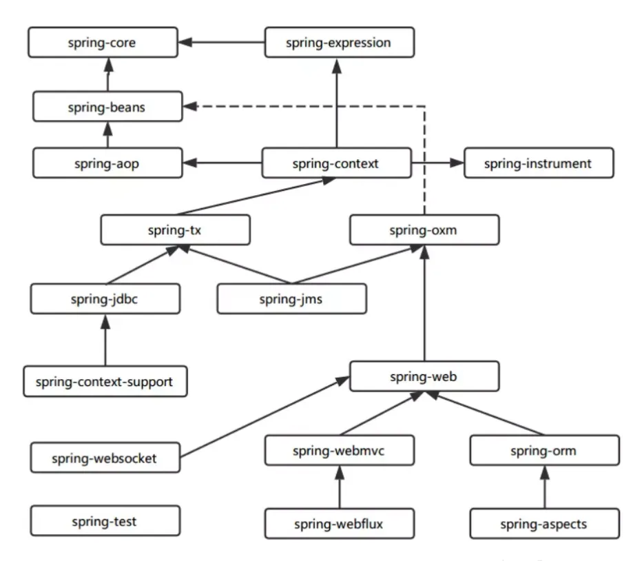
Spring各模块(jar包)之间的依赖关系

该图是 Spring5 的包结构, 可以从中清楚看出 Spring 各个模块(jar包)之间的依赖关系。

说明:暂时看不懂,慢慢积累领悟吧。。。