主页的token拦截处理
目标:根据token处理主页的访问权限问题
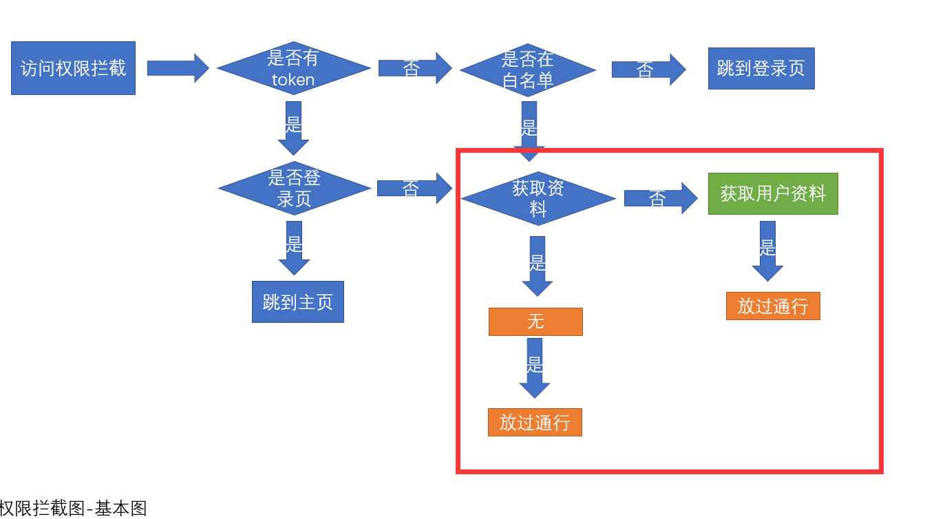
权限拦截的流程图
我们已经完成了登录的过程,并且存储了token,但是此时主页并没有因为token的有无而被控制访问权限
接下来我们需要实现以下如下的流程图

在基础框架阶段,我们已经知道
src/permission.js是专门处理路由权限的,所以我们在这里处理
流程图转化代码
流程图转化的代码
// 权限拦截 导航守卫 路由守卫 router
import router from '@/router' // 引入路由实例
import store from '@/store' // 引入vuex store实例
import NProgress from 'nprogress' // 引入一份进度条插件
import 'nprogress/nprogress.css' // 引入进度条样式
const whiteList = ['/login', '/404'] // 定义白名单 所有不受权限控制的页面
// 路由的前置守卫
router.beforeEach(function(to, from, next) {
NProgress.start() // 开启进度条
// 首先判断有无token
if (store.getters.token) {
// 如果有token 继续判断是不是去登录页
if (to.path === '/login') {
// 表示去的是登录页
next('/') // 跳到主页
} else {
next() // 直接放行
}
} else {
// 如果没有token
if (whiteList.indexOf(to.path) > -1) {
// 如果找到了 表示在在名单里面
next()
} else {
next('/login') // 跳到登录页
}
}
NProgress.done() // 手动强制关闭一次 为了解决 手动切换地址时 进度条的不关闭的问题
})
// 后置守卫
router.afterEach(function() {
NProgress.done() // 关闭进度条
})
在导航守卫的位置,我们添加了NProgress的插件,可以完成进入时的进度条效果
提交代码
本节任务:完成主页中根据有无token,进行页面访问的处理
主页的左侧导航样式
目标 设置左侧的导航样式
接下来我们需要将左侧导航设置成如图样式

主页的布局组件位置**
src/layout**
主页布局架构

左侧导航组件的样式文件styles/siderbar.scss
设置背景渐变色
.sidebar-container {
background: -webkit-linear-gradient(bottom, #3d6df8, #5b8cff);
}设置左侧导航背景图片
.scrollbar-wrapper {
background: url('~@/assets/common/leftnavBg.png') no-repeat 0 100%;
}注意:在scss中,如果我们想要使用**@别名,需要在前面加上一个~**才可以
设置菜单选中颜色
.el-menu {
border: none;
height: 100%;
width: 100% !important;
a{
li{
.svg-icon{
color: #fff;
font-size: 18px;
vertical-align: middle;
.icon{
color:#fff;
}
}
span{
color: #fff;
}
&:hover{
.svg-icon{
color: #43a7fe
}
span{
color: #43a7fe;
}
}
}
}
}注意:因为我们后期没有二级菜单,所以这里暂时不用对二级菜单的样式进行控制
显示左侧logo图片 src/setttings.js
module.exports = {
title: '人力资源管理平台',
/**
* @type {boolean} true | false
* @description Whether fix the header
*/
fixedHeader: false,
/**
* @type {boolean} true | false
* @description Whether show the logo in sidebar
*/
sidebarLogo: true // 显示logo
}
设置头部图片结构 src/layout/components/Sidebar/Logo.vue
<div class="sidebar-logo-container" :class="{'collapse':collapse}">
<transition name="sidebarLogoFade">
<router-link key="collapse" class="sidebar-logo-link" to="/">
<img src="@/assets/common/logo.png" class="sidebar-logo ">
</router-link>
</transition>
</div>设置大图和小图的样式
&.collapse {
.sidebar-logo {
margin-right: 0px;
width: 32px;
height: 32px;
}
}
// 小图样式.sidebar-logo {
width: 140px;
vertical-align: middle;
margin-right: 12px;
}
// 大图样式去除logo的背景色

提交代码
本节任务: 完成主页的左侧导航样式
本节注意:我们该项目中没有二级显示菜单,所以二级菜单的样式并没有做过多处理,同学们不必在意
设置头部内容的布局和样式
目标 设置头部内容的布局和样式
我们需要把页面设置成如图样式

头部组件位置 layout/components/Navbar.vue
添加公司名称,注释面包屑
<div class="app-breadcrumb">
江苏传智播客教育科技股份有限公司
<span class="breadBtn">体验版</span>
</div>
<!-- <breadcrumb class="breadcrumb-container" /> -->
公司样式
.app-breadcrumb {
display: inline-block;
font-size: 18px;
line-height: 50px;
margin-left: 10px;
color: #ffffff;
cursor: text;
.breadBtn {
background: #84a9fe;
font-size: 14px;
padding: 0 10px;
display: inline-block;
height: 30px;
line-height: 30px;
border-radius: 10px;
margin-left: 15px;
}
}头部背景渐变色
.navbar {
background-image: -webkit-linear-gradient(left, #3d6df8, #5b8cff);
}汉堡组件图标颜色 src/components/Hamburger/index.vue
注意这里的图标我们使用了svg,设置颜色需要使用svg标签的**fill属性**
设置svg图标为白色
<svg
:class="{'is-active':isActive}"
class="hamburger"
viewBox="0 0 1024 1024"
xmlns="http://www.w3.org/2000/svg"
width="64"
height="64"
fill="#fff"
>右侧下拉菜单设置
将下拉菜单调节成**
首页/项目地址/退出登录**
<div class="right-menu">
<el-dropdown class="avatar-container" trigger="click">
<div class="avatar-wrapper">
<img src="@/assets/common/bigUserHeader.png" class="user-avatar">
<span class="name">管理员</span>
<i class="el-icon-caret-bottom" style="color:#fff" />
</div>
<el-dropdown-menu slot="dropdown" class="user-dropdown">
<router-link to="/">
<el-dropdown-item>
首页
</el-dropdown-item>
</router-link>
<a target="_blank" href="https://gitee.com/shuiruohanyu/hrsaas53">
<el-dropdown-item>项目地址</el-dropdown-item>
</a>
<el-dropdown-item divided @click.native="logout">
<span style="display:block;">退出登录</span>
</el-dropdown-item>
</el-dropdown-menu>
</el-dropdown>
</div>头像和下拉菜单样式
.user-avatar {
cursor: pointer;
width: 30px;
height: 30px;
border-radius: 15px;
vertical-align: middle;
}
.name {
color: #fff;
vertical-align: middle;
margin-left:5px;
}
.user-dropdown {
color: #fff;
}用户名和头像我们先用了假数据进行,下小章节,会进行这份数据的获取
最终效果

提交代码
获取用户资料接口和token注入
目标 封装获取用户资料的资料信息
上小节中,我们完成了头部菜单的基本布局,但是用户的头像和名称并没有,我们需要通过接口调用的方式获取当前用户的资料信息
获取用户资料接口
在**src/api/user.js**中封装获取用户资料的方法
/**
* 获取用户的基本资料
*
* **/
export function getUserInfo() {
return request({
url: '/sys/profile',
method: 'post'
})
}我们忽略了一个问题!我们的headers参数并没有在这里传入,为什么呢
headers中的Authorization相当于我们开门(调用接口)时**钥匙(token),我们在打开任何带安全权限的门的时候都需要钥匙(token)** 如图

每次在接口中携带**钥匙(token)**很麻烦,所以我们可以在axios拦截器中统一注入token

统一注入token src/utils/request.js
service.interceptors.request.use(config => {
// 在这个位置需要统一的去注入token
if (store.getters.token) {
// 如果token存在 注入token
config.headers['Authorization'] = `Bearer ${store.getters.token}`
}
return config // 必须返回配置
}, error => {
return Promise.reject(error)
})本节任务: 完成获取用户资料接口和token注入
封装获取用户资料的action并共享用户状态
目标: 在用户的vuex模块中封装获取用户资料的action,并设置相关状态
用户状态会在后续的开发中,频繁用到,所以我们将用户状态同样的封装到action中

封装获取用户资料action action src/store/modules/user.js
import { login, getUserInfo } from '@/api/user'
// 获取用户资料action
async getUserInfo (context) {
const result = await getUserInfo() // 获取返回值
context.commit('setUserInfo', result) // 将整个的个人信息设置到用户的vuex数据中
return result // 这里为什么要返回 为后面埋下伏笔
}同时,配套的我们还进行了关于用户状态的mutations方法的设计
初始化state state
const state = {
token: getToken(), // 设置token初始状态 token持久化 => 放到缓存中
userInfo: {} // 定义一个空的对象 不是null 因为后边我要开发userInfo的属性给别人用 userInfo.name
}userInfo为什么我们不设置为null,而是设置为 {}
因为我们会在**getters**中引用userinfo的变量,如果设置为null,则会引起异常和报错
设置和删除用户资料 mutations
// 设置用户信息
setUserInfo(state, userInfo) {
state.userInfo = { ...userInfo } // 用 浅拷贝的方式去赋值对象 因为这样数据更新之后,才会触发组件的更新
},
// 删除用户信息
reomveUserInfo(state) {
state.userInfo = {}
}同学们,我们将所有的资料设置到了userInfo这个对象中,如果想要取其中一个值,我们还可以在getters中建立相应的映射
因为我们要做映射,如果初始值为null,一旦引用了getters,就会报错
建立用户名的映射 src/store/getters.js
const getters = {
sidebar: state => state.app.sidebar,
device: state => state.app.device,
token: state => state.user.token,
name: state => state.user.userInfo.username // 建立用户名称的映射
}
export default getters
到现在为止,我们将用户资料的action ⇒ mutation ⇒ state ⇒ getters 都设置好了, 那么我们应该在什么位置来调用这个action呢 ?
别着急,先提交代码,下个小节,我们来揭晓答案
提交代码
本节任务 封装获取用户资料的action并共享用户状态
权限拦截处调用获取资料action
目标 在权限拦截处调用aciton
权限拦截器调用action
在上小节中,我们完成了用户资料的整个流程,那么这个action在哪里调用呢?
用户资料有个硬性要求,**必须有token**才可以获取,那么我们就可以在确定有token的位置去获取用户资料

由上图可以看出,一旦确定我们进行了放行,就可以获取用户资料

调用action src/permission.js
if(!store.state.user.userInfo.userId) {
await store.dispatch('user/getUserInfo')
}如果我们觉得获取用户id的方式写了太多层级,可以在vuex中的getters中设置一个映射 src/store/getters.js
userId: state => state.user.userInfo.userId // 建立用户id的映射代码就变成了
if (!store.getters.userId) {
// 如果没有id这个值 才会调用 vuex的获取资料的action
await store.dispatch('user/getUserInfo')
// 为什么要写await 因为我们想获取完资料再去放行
}此时,我们可以通过dev-tools工具在控制台清楚的看到数据已经获取

最后一步,只需要将头部菜单中的名称换成真实的用户名即可
获取头像接口合并数据
头像怎么办?
我们发现头像并不在接口的返回体中(接口原因),我们可以通过另一个接口来获取头像,并把头像合并到当前的资料中
封装获取用户信息接口 src/api/user.js
/** *
*
* 获取用户的基本信息 现在写它 完全是为了显示头像
* **/
export function getUserDetailById(id) {
return request({
url: `/sys/user/${id}`
})
}这个接口需要用户的userId,在前一个接口处,我们已经获取到了,所以可以直接在后面的内容去衔接
import { login, getUserInfo, getUserDetailById } from '@/api/user'
// 获取用户资料action
async getUserInfo(context) {
const result = await getUserInfo() // result就是用户的基本资料
const baseInfo = await getUserDetailById(result.userId) // 为了获取头像
const baseResult = { ...result, ...baseInfo } // 将两个接口结果合并
// 此时已经获取到了用户的基本资料 迫不得已 为了头像再次调用一个接口
context.commit('setUserInfo', baseResult) // 提交mutations
// 加一个点睛之笔 这里这一步,暂时用不到,但是请注意,这给我们后边会留下伏笔
return baseResult
}为了更好地获取头像,同样可以把头像放于getters中
staffPhoto: state => state.user.userInfo.staffPhoto // 建立用户头像的映射此时,我们的头像和名称已经获取到了,可以直接将之前的假数据换成真正的头像和名称
用户名 layout/components/Navbar.vue
...mapGetters([
'sidebar',
'name',
'staffPhoto'
])
<img :src="staffPhoto" class="user-avatar">
<span class="name">{{ name }}</span>
通过设置,用户名已经显示,头像依然没有显示,这是因为虽然有地址,但是地址来源是私有云,目前已经失效,所以需要额外处理下图片的异常

至于处理图片的异常,我们在下一节中,可采用自定义指令的形式来进行处理
本节任务:实现权限拦截处调用获取资料action
自定义指令-解决异常图片情况
目标: 通过自定义指令的形式解决异常图片的处理
自定义指令
注册自定义指令
Vue.directive('指令名称', {
// 会在当前指令作用的dom元素 插入之后执行
// options 里面是指令的表达式
inserted: function (dom,options) {
}
})自定义指令可以采用统一的文件来管理
src/directives/index.js,这个文件负责管理所有的自定义指令
首先定义第一个自定义指令 v-imagerror
export const imagerror = {
// 指令对象 会在当前的dom元素插入到节点之后执行
inserted(dom, options) {
// options是 指令中的变量的解释 其中有一个属性叫做 value
// dom 表示当前指令作用的dom对象
// dom认为此时就是图片
// 当图片有地址 但是地址没有加载成功的时候 会报错 会触发图片的一个事件 => onerror
dom.onerror = function() {
// 当图片出现异常的时候 会将指令配置的默认图片设置为该图片的内容
// dom可以注册error事件
dom.src = options.value // 这里不能写死
}
}
}
在main.js完成自定义指令全局注册
然后,在**main.js**中完成对于该文件中所有指令的全局注册
import * as directives from '@/directives'
// 注册自定义指令
// 遍历所有的导出的指令对象 完成自定义全局注册
Object.keys(directives).forEach(key => {
// 注册自定义指令
Vue.directive(key, directives[key])
})针对上面的引入语法 import * as 变量 得到的是一个对象**{ 变量1:对象1,变量2: 对象2 ... }**, 所以可以采用对象遍历的方法进行处理
指令注册成功,可以在**navbar.vue**中直接使用了
<img v-imageerror="defaultImg" :src="staffPhoto" class="user-avatar"> data() {
return {
defaultImg: require('@/assets/common/head.jpg')
}
},本节任务:实现一个自定义指令,解决图片加载异常的问题
实现登出功能
目标:实现用户的登出操作
登出仅仅是跳到登录页吗?
不,当然不是,我们要处理如下

同样的,登出功能,我们在vuex中的用户模块中实现对应的action
登出action src/store/modules/user.js
// 登出的action
logout(context) {
// 删除token
context.commit('removeToken') // 不仅仅删除了vuex中的 还删除了缓存中的
// 删除用户资料
context.commit('removeUserInfo') // 删除用户信息
}头部菜单调用action src/layout/components/Navbar.vue
async logout() {
await this.$store.dispatch('user/logout') // 这里不论写不写 await 登出方法都是同步的
this.$router.push(`/login`) // 跳到登录
}**注意**我们这里也可以采用vuex中的模块化引入辅助函数
import { mapGetters, createNamespacedHelpers } from 'vuex'
const { mapActions } = createNamespacedHelpers('user') // 这是的mapAction直接对应模块下的action辅助函数
methods: {
...mapActions(['lgout']),
}以上代码,实际上直接对user模块下的action进行了引用,
提交代码
本节任务: 实现登出功能
Token失效的主动介入
目标: 处理当token失效时业务
主动介入token处理的业务逻辑
开门的钥匙不是一直有效的,如果一直有效,会有安全风险,所以我们尝试在客户端进行一下token的时间检查
具体业务图如下

流程图转化代码
流程图转化代码 src/utils/auth.js
const timeKey = 'hrsaas-timestamp-key' // 设置一个独一无二的key
// 获取时间戳
export function getTimeStamp() {
return Cookies.get(timeKey)
}
// 设置时间戳
export function setTimeStamp() {
Cookies.set(timeKey, Date.now())
}
src/utils/request.js
import axios from 'axios'
import store from '@/store'
import router from '@/router'
import { Message } from 'element-ui'
import { getTimeStamp } from '@/utils/auth'
const TimeOut = 3600 // 定义超时时间
const service = axios.create({
// 当执行 npm run dev => .evn.development => /api => 跨域代理
baseURL: process.env.VUE_APP_BASE_API, // npm run dev => /api npm run build => /prod-api
timeout: 5000 // 设置超时时间
})
// 请求拦截器
service.interceptors.request.use(config => {
// config 是请求的配置信息
// 注入token
if (store.getters.token) {
// 只有在有token的情况下 才有必要去检查时间戳是否超时
if (IsCheckTimeOut()) {
// 如果它为true表示 过期了
// token没用了 因为超时了
store.dispatch('user/logout') // 登出操作
// 跳转到登录页
router.push('/login')
return Promise.reject(new Error('token超时了'))
}
config.headers['Authorization'] = `Bearer ${store.getters.token}`
}
return config // 必须要返回的
}, error => {
return Promise.reject(error)
})
// 响应拦截器
service.interceptors.response.use(response => {
// axios默认加了一层data
const { success, message, data } = response.data
// 要根据success的成功与否决定下面的操作
if (success) {
return data
} else {
// 业务已经错误了 还能进then ? 不能 ! 应该进catch
Message.error(message) // 提示错误消息
return Promise.reject(new Error(message))
}
}, error => {
Message.error(error.message) // 提示错误信息
return Promise.reject(error) // 返回执行错误 让当前的执行链跳出成功 直接进入 catch
})
// 是否超时
// 超时逻辑 (当前时间 - 缓存中的时间) 是否大于 时间差
function IsCheckTimeOut() {
var currentTime = Date.now() // 当前时间戳
var timeStamp = getTimeStamp() // 缓存时间戳
return (currentTime - timeStamp) / 1000 > TimeOut
}
export default service
本节注意:我们在调用登录接口的时候 一定是没有token的,所以token检查不会影响登录接口的调用
同理,在登录的时候,如果登录成功,我们应该设置时间戳
// 定义login action 也需要参数 调用action时 传递过来的参数
// async 标记的函数其实就是一个异步函数 -> 本质是还是 一个promise
async login(context, data) {
// 经过响应拦截器的处理之后 这里的result实际上就是 token
const result = await login(data) // 实际上就是一个promise result就是执行的结果
// axios默认给数据加了一层data
// 表示登录接口调用成功 也就是意味着你的用户名和密码是正确的
// 现在有用户token
// actions 修改state 必须通过mutations
context.commit('setToken', result)
// 写入时间戳
setTimeStamp() // 将当前的最新时间写入缓存
}提交代码
有主动处理就有被动处理,也就是后端告诉我们超时了,我们被迫做出反应,如果后端接口没有做处理,主动介入就是一种简单的方式
本节任务:完成token超时的主动介入
Token失效的被动处理
目标: 实现token失效的被动处理
除了token的主动介入之外,我们还可以对token进行被动的处理,如图

token超时的错误码是**10002**
代码实现 src/utils/request.js
error => {
// error 信息 里面 response的对象
if (error.response && error.response.data && error.response.data.code === 10002) {
// 当等于10002的时候 表示 后端告诉我token超时了
store.dispatch('user/logout') // 登出action 删除token
router.push('/login')
} else {
Message.error(error.message) // 提示错误信息
}
return Promise.reject(error)
}无论是主动介入还是被动处理,这些操作都是为了更好地处理token,减少错误异常的可能性
本节任务 Token失效的被动处理
总结
本章节我们一步步实现了如下的效果

实际的业务走向

实际上,我们的主页功能有一个重要的**角色权限**功能还没有完成,此功能等到我们完成基本业务之后再进行展开
中台大型后端平台的深入是一个**抽丝剥茧**的过程,循序渐进的明白每一步的操作是非常关键的。